참고자료: https://www.bluetooth.com/specifications/specs/core-specification-5-3/
1. Bluetooth device role
- Central: Piconet에서 Clock과 FHS(Frequency Hopping Sequence)를 제공하는 디바이스
- Peripheral: Piconet에서 Central의 Clock과 FHS(Frequency Hopping Sequence)를 동기화하는 디바이스
1-1. Piconet

1-2. multi-Piconet

1-3. Scatternet

2. Role Switch란?
- Peripheral에서 Central로 role을 switch 하고, 원래 Central은 Peripheral이 된다.
- Peripheral이 다른 블루투스 디바이스에 연결시도(page)를 하려면, Central이 되어야 한다.
- Peripheral이 새로운 piconet을 만들려면 Central이 되어야 하고, 이때 만약 전 piconet에서 Peripheral이 2대 이상이면, 원래 Central은 새로운 piconet에서 Peripheral로 role switch 되지만, 전 piconet에서는 여전히 Central을 유지한다("Piconet 그림 c" 참고).
- Link Controller에서 관리된다("블루투스 아키텍처 계층" 참고).
- Active mode에서 실행된다("블루투스 Connection State에서 Mode 변화" 참고).
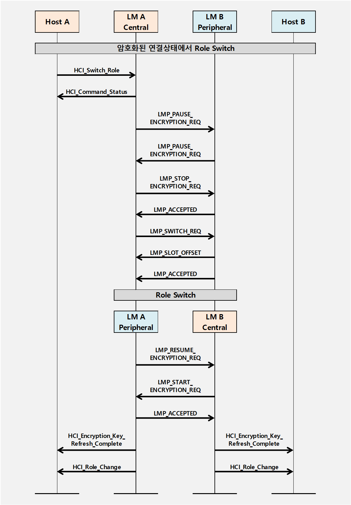
3. Role Switch Message Sequence Chart

'블루투스 > Link Manager' 카테고리의 다른 글
| LMP Opcode - Parameter 설명 추가 (0) | 2023.01.14 |
|---|---|
| LMP feature mask (0) | 2023.01.13 |
| Controller Error Code (0) | 2023.01.13 |
| LMP Opcode (0) | 2023.01.11 |
| Bluetooth ACL 연결 과정 개요 (0) | 2023.01.06 |